中文 | ENGLISH

蓝牌/碳达峰/空车称重/冷链等 2022商用车市场将受哪些政策影响?

发布日期 : 2021-12-21
作者 : 南骏官网
浏览次数 : 11059

2021年即将结束,这一年,商用车市场的销量走势受政策影响非常严重,其中也不乏机遇。

那么,这一年中,有哪些对商用车行业产生重大影响的政策,会对2022年的商用车市场持续产生影响呢?请看第一商用车网为您带来的盘点报道。

N0.1   国务院发文!2022新能源冷藏车市场要爆发

12月12日,国务院办公厅印发了《关于印发“十四五”冷链物流发展规划的通知》(以下简称《通知》)。《通知》表示,推动冷链物流高质量发展,是减少农产品产后损失和食品流通浪费,扩大高品质市场供给,更好满足人民日益增长美好生活需要的重要手段;是支撑农业规模化产业化发展,促进农业转型和农民增收,助力乡村振兴的重要基础。

image.png

《通知》中提出,要推动冷链运输设施设备升级,提高冷藏车发展水平。严格冷藏车市场准入条件,加大标准化车型推广力度,统一车辆等级标识、配置要求,推动在车辆出厂前安装符合标准要求的温度监测设备等,加快形成适应干线运输、支线转运、城市配送等不同需求的冷藏车车型和规格体系。研究制定标准化冷藏车配置方案,引导和规范不同容积车辆选型。有计划、分步骤淘汰非标准化冷藏车。加强冷藏车生产、改装监管,严厉打击非法改装。加快推进轻型、微型新能源冷藏车和冷藏箱研发制造,积极推广新型冷藏车、铁路冷藏车、冷藏集装箱。遵循冷链物流标准化、智慧化、绿色化水平明显提高的基本原则。

N0.2  16部委联合发文保障货车司机权益

11月3日下午,国务院新闻办公室举行“加强货车司机权益保障工作”新闻发布会。交通运输部副部长汪洋、公安部交通管理局负责人石勇等出席,并就交通运输部会同公安部、人社部、全国总工会等16个部门联合印发的《关于加强货车司机权益保障工作的意见》介绍了相关情况。

image.png

《意见》聚焦广大货车司机反映的停车休息难、证照办理不便捷、互联网平台诱导压价等烦心事儿,货车司机城市通行难、偷油偷货、社会保障不完善、车辆报废政策不合理等操心事儿,以及路面执法不规范、投诉举报渠道不顺畅等揪心事儿,研究提出了九个方面的重点任务,主要内容如下:

一是严格规范公正文明执法;二是畅通货车司机投诉举报渠道;三是简化货车司机办事办证手续;四是优化调整货车禁限行政策;五是改善货车司机停车休息条件;六是依法打击车匪路霸;七是规范网络货运新业态经营行为;八是推进货车司机参加社会保险;九是合理引导货运市场供给。

今年气价高、油价高、运价低、货源少,货车司机的处境非常艰难,16部委联合发文保障货车司机权益,可谓雪中送炭。

N0.3  私拆三元催化器 最高可罚款50万

10月29日,环境部发布了关于印发《2021-2022年秋冬季大气污染综合治理攻坚方案》(以下简称《方案》)的通知。其中明确:各城市要组织开展国六排放标准重型燃气车专项检查,通过路检路查、入户检查等方式,检查核实环保信息公开、污染控制装置和排放等情况,重点核实三元催化器和后氧传感器是否异常,严厉查处制售假冒伪劣三元催化器及回收、私拆三元催化器行为,对查出异常的车辆,除按规定进行处罚外,还要倒查排放检验机构年检情况。

image.png

据悉,依据《中华人民共和国大气污染防治法》第一百一十二条第一款规定,伪造机动车、非道路移动机械排放检验结果或者出具虚假排放检验报告的,由县级以上人民政府环境保护主管部门没收违法所得,并处10万元以上50万元以下的罚款;情节严重的,由负责资质认定的部门取消其检验资格。

N0.4  碳达峰行动方案发布 助力新能源市场爆发

今年两会,碳达峰、碳中和被首次写入政府工作报告,“双碳”目标成为社会热点词汇。10月26日,国务院发布了《关于印发2030年前碳达峰行动方案的通知》(以下简称《方案》)。《方案》明确,要积极扩大电力、氢能、天然气、先进生物液体燃料等新能源、清洁能源在交通运输领域应用;推动运输工具装备低碳转型,构建绿色高效交通运输体系,加快绿色交通基础设施建设。

image.png

双碳”目标引燃了今年新能源商用车市场,千辆大单频频出现。进入下半年以后,新能源市场依旧坚挺,成为商用车市场中为数不多的销量亮眼的细分市场之一。

N0.5  机动车年检实施空车称重

今年1月1日,国家标准化管理委员会发布并实施国家强制性标准GB38900-2020《机动车安全技术检验项目和方法》,其中规定了整备质量和空车质量。该标准明确规定,在用机动车安全检验时,2015年3月1日起注册登记的货车、重中型挂车的空车质量与机动车注册登记时记载的整备质量技术参数相比,误差应满足:重中型货车、重中型挂车不超过±10%或±500kg,轻微型货车不超过±10%或±200kg,且轻型货车的空车质量应小于4500kg。

image.png

按照规定,空车质量检验要求将自标准实施之日起的第九个月开始正式实施。也就是说2021年9月1日起,全国各地都会在对货车的安全检验中,正式开始空车称重,超重车辆将上不了牌,也过不了年检。

这项新政的实施意味着国家治超治限的力度继续加大,将淘汰市场上一批不合规的车辆,对整个商用车市场的销量能起到一定的提振作用。

N0.6  工信部、公安部正加紧研究编制“蓝牌新规”

2021年8月3日,工业和信息化部联合公安部发布了《关于进一步加强轻型货车、小微型载客汽车生产和登记管理工作的通知》(征求意见稿),传言中的“蓝牌轻卡新规”正式落地了。

image.png

从今年年初的传言,到8月份正式实锤,新蓝牌法规给轻卡市场造成了地震般的影响。征求意见稿出台后,关于2.5L发动机新品的消息开始涌现,一大批2.5L排量柴油发动机如雨后春笋般涌现出来。该政策正式发布后,将对明年轻卡市场带来较大冲击。

N0.7  国六法规全面实施

2021年7月1日起,全国范围全面实施重型柴油车国六排放标准,禁止生产、销售不符合国六排放标准的重型柴油车(生产日期以机动车合格证上传日期为准,销售日期以机动车销售发票日期为准),进口重型柴油车应符合国六排放标准(进口日期以货物进口证明书签注运抵日期为准)。

image.png

国六法规全面实施,对今年的商用车市场产生了最为重大的影响,以7月1日为分界点,商用车销量呈现冰火两重天的局面,上半年大涨,下半年大降,而且主要细分市场也基本呈现这一态势。造成这一现象的最大原因,当然是国六法规的实施。

N0.8  新生产车辆应符合GB 30510-2018等四项标准

5月18日,工业和信息化部装备工业发展中心发布了《关于GB 30510-2018等四项标准整改确认的通知》(以下简称《通知》)。《通知》表示,2021年7月1日起,企业新生产的相关车辆产品应符合GB 30510-2018《重型商用车辆燃料消耗量限值》、GB 15083-2019《汽车座椅、座椅固定装置及头枕强度要求和试验方法》、GB 38262-2019《客车内饰材料的燃烧特性》、GB 18296-2019《汽车燃油箱及其安装的安全性能要求和试验方法》等标准要求。

image.png

N0.9  5月1日起牵引车强制安装ESC 部分车型强制安装AEBS

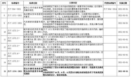
交通部2019年3月发布了《营运货车安全技术条件 第2部分:牵引车辆与挂车》条例。该条例中4.8和5.6的规定自2021年5月1日起对新生产车型实施。

image.png

第一商用车网整理发现,交通部这15项行业标准,有两项政策已于4月1日实施,剩下的包括汽车悬架装置检测台、电动营运货车选型技术要求等9项行业标准已集中在5月1日实施。8月1日起,交通部2月份发布的15项行业标准中余下的包括营运车辆弯道速度预警系统性能要求和测试规程等4项行业标准即将实施。

image.png

image.png

结束语

国六法规的全面实施、蓝牌轻卡新规、“双碳”目标等等,这些政策深刻地影响了2021年的商用车市场。2022年即将到来,这些政策还将持续产生影响,而明年又会有哪些新政会影响市场走势呢?请继续关注第一商用车网的报道。

 

(转自第一商用车网)








首页 > 新闻中心 > 行业资讯

预约试驾

经销商查询

维修服务

预约购车

投诉建议

欢迎来到南骏官网~

欢迎来到南骏官网~~

提示

对不起,您的未登录账号或未注册南骏账号,请登录账号之后 查询维修手册,谢谢!

投诉建议

请将您的意见和建议发送到下面邮箱,我们会及时反馈哦!

QQ:207864514@qq.com

欢迎来到南骏官网~

提交成功!资料审核中..

Copyright © 2026 四川南骏汽车集团有限公司 蜀ICP备09003711号-10